喜迎新春送温暖 敬老爱老见真情——永春县五里街社区老年协会春节前夕开展关爱老年人相关活动 二维码
发表时间:2026-02-09 14:31来源:中国文旅传媒网 在喜庆祥和的新春佳节即将来临之际,为进一步弘扬中华民族“尊老、敬老、爱老、助老”的传统美德,福建省永春县五里街镇五里街社区老年协会于2026年春节前夕组织开展了“喜迎新春送温暖•敬老爱老见真情”主题活动,将爱和温暖传递到老年人们的心中。
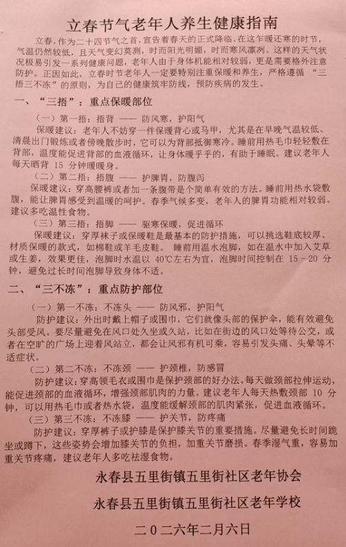
永春县五里街社区老年协会会长、副会长一行正在走访、慰问高龄老人 农历马年春节还未到,作为二十四节气之首的立春节气已于2月4日来到了。立春,宣告着春天的正式降临,当第一缕春风轻柔拂过,大地开始焕发出勃勃生机。然而,在这乍暖还寒的立春时节,气温仍然较低,且天气变幻莫测,时而阳光明媚,时而寒风凛冽。特别是近日寒潮来袭,永春区域气温骤降,这样的天气状况极易引发一系列健康问题,老年人由于身体机能相对较弱,更是需要格外注意防护。五里街社区老年协会注意到立春节气的天气特点,适时会同社区老年学校编写了《立春节气老年人养生健康指南》。《指南》从“三捂三不冻”的独特视角,详细剖析立春养生的关键要点。一是要做到“三捂”,对重点保暖部位要捂背,以防风寒,护阳气;捂腹,以护脾胃,防腹泻;捂脚,以驱寒保暖,促进循环。二是要做到“三不冻”,对重点防护部位的第一不冻,是不冻头,防风邪,护阳气;第二不冻是不冻颈 ,护颈椎,防感冒;第三不冻是不冻膝 ,护关节,防疼痛。《指南》还详细提出了通俗易懂、简单易行的“三捂”保暖建议和“三不冻”的防护建议。根据五里街社区老年人活动中心场所由于五里古街“海丝原点”景区旅游配套基础设施建设项目需要而拆迁,目前正处于拆迁过渡期,无法开展大型宣传活动的实际惰况,社区老年协会、社区老年学校于2月6日在线上通过微信,将《立春节气老年人养生健康指南》发布在社区老年协会联系群和社区老年人工作(活动)群供老年人阅读和学习。并发出通知,要求社区老年协会、社区老年学校的骨干认真阅读《指南》,并要怀着关爱老人之心,采用各种各样的方式向老年人宣传立春节气老年人养生健康知识,以助力老年人健健康康地度过春季。
永春县五里街社区老年协会、社区老年学校编发的《立春节气老年人养生健康指南》 喜迎新春送温暖,敬老爱老见真情。在春节即将来临之际,五里街社区老年协会还于2月7日至2月8日组织开展了对29名80岁以上高龄老年人的走访、慰问活动。在走访、慰问高龄老年人活动前期,五里街社区老年协会做好相关准备工作,抽调12名会员骨干组成3个走访、慰问小组,并要求在走访、慰问时,要带着敬老、尊老的真惰实意。社区老年协会会长、副会长在带队走访、慰问中,向老年人们传递党和政府的关怀,以及社会对老年人们的关心与厚爱,并提前向老年人们致以节日的问候和诚挚的祝福,同时送上了节日慰问金。在走访、慰问中,还与老年人们拉家常,仔细询问他们的身体状况,关心他们的日常生活情况,叮嘱他们要注意身体,保持积极乐观的心态面对生活。在走访、慰问中,特别注意向老年人们讲解了社区老年协会、社区老年学校编发的《立春节气老年人养生健康指南》相关内容,帮助老年人了解和掌握立春节气养生健康知识,并一再叮嘱老年人在初春时节,一定要注意保暖,以保持健康的身体,让今后的生活越来越好。 声声祝福道真情,浓浓关怀心连心。通过此次开展“喜迎新春送温暖•敬老爱老见真情”主题活动,给老年人们送上一份祝福,一份爱心,一份关怀,让老年人们特别是高龄老年人深深感受到社区涉老组织的关爱和温暖,主题活动取得了良好的社会效果。(颜建全) 版权与免责声明: (1)凡带“中国文旅传媒”、“中国文旅传媒网”、“文旅传媒”、“文旅传媒网”的所有文字、图片、视频,版权均属中国文旅传媒网所有,未经本网书面授权,任何媒体、网站或个人不得转载或以其他方式使用,否则即为侵权。违者本网将依法追究其法律责任。 (2)经本网协议授权的媒体、网站,使用时必须保留原出处,如有媒体、网站或个人从本网下载、使用、转载稿件,必须注明稿件来源,并自负与版权有关的法律责任。同时,本网保留修改、更正、删节已供稿件的权利。 (3)本网转载内容仅为信息传递,并非商业用途,本网所转载文章内容,并不代表本网观点。 (4)本网转载文章如涉及作品内容、版权等相关问题,请在壹周内通过电子邮件与本网站联系,邮箱:962337398@qq.com 我们将在第一时间进行内容删除。http://cctmok.com/sys-nd/11734.html
文章分类:
综合
|